尊龙凯时拟对其拥有的4户不良资产举行批量或单户果真处置惩罚,现予以推介。
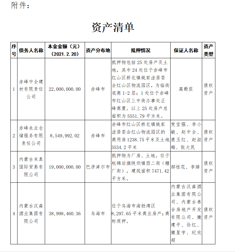
一、拟处置惩罚债权情形:均为我公司受让的银行不良债权资产。阻止2021年12月8日,各债务企业尚欠我公司债权本金金额见附表。资产漫衍于内蒙古自治区赤峰市、巴彦淖尔市、乌海市等地。(注:阻止生意日的利息一并处置惩罚,典质担保情形可能保存瑕疵,须竞买者自行视察判断)。
二、对生意工具的要求:具有完全民事行为能力、支付能力的法人、组织或自然人,购置人信誉优异,能够按内蒙尊龙凯时的要求支付转让价款且生意资金泉源正当,并可肩负购置债权所带来的危害,且以下职员不得购置:国家公务员、金融羁系机构事情职员、政法干警、资产公司事情职员、国有企业债务人管理层以及加入资产处置惩罚事情的状师、会计师、评估师等中介机构等关联人,加入不良债权转让的尊龙凯时管理公司事情职员、国有企业债务人,或者受托资产评估机构认真职员等有直系支属关系的职员、失约被执行人或失约被执行人的法定代表人、主要认真人,影响债务推行的直接责任职员、现实控制人及其关联方等。
资产状态以买受人自行现实视察判断为准,我公司接受意向投资者咨询相识。
资产联系人:张女士,15034948009;魏先生,18710349458。
联系地址:呼和浩特市赛罕区万铭总部基地6号楼
特殊提醒:以上资产信息仅供参考,尊龙凯时差池其肩负任何执法责任。
尊龙凯时
2021年12月8日

